锑浓度超标,吴江盛泽、桃源地区印染厂即日起大面积停产

发表时间:2018-08-13 10:35


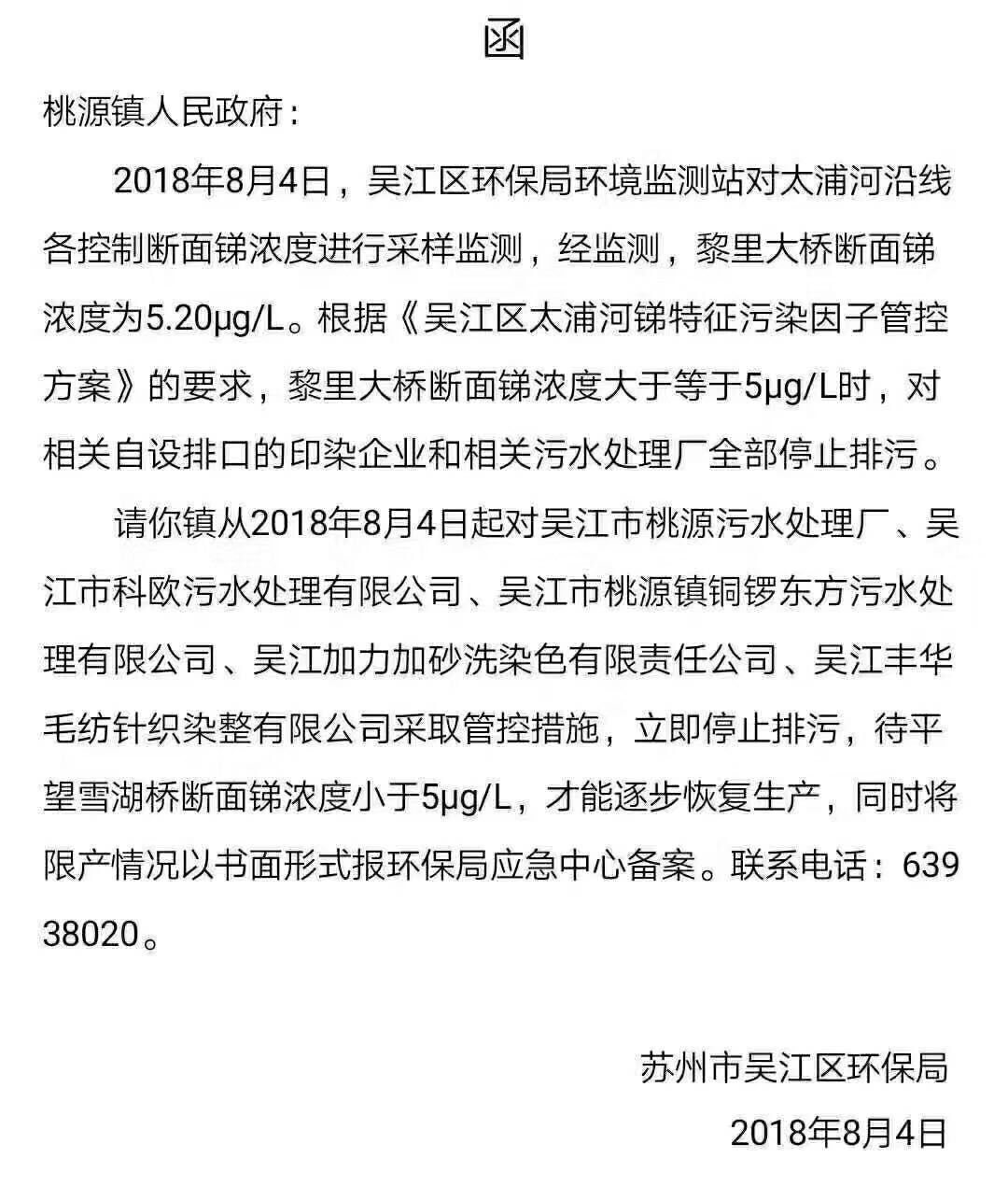
8月4日,江苏苏州吴江区环保局发布通知,因太浦河沿线各控制断面锑浓度超标,对相关自设排口的印染企业和相关污水处理厂全部停止排污!



一切都是“锑”惹的祸



根据美国地质调查局的报告,当前我国是最大的锑生产国,产量占全球的88.9%。锑在纺织工业中也具有重要的作用,是生产聚酯纤维常用的催化剂,是锑卤阻燃体系中的重要组成部分,同时在部分染料等纺织化学品中也可能存在锑。


除了聚酯催化剂和纺织品阻燃剂,锑还可能出现在其他的纺织染化料中。谢华林等利用等离子体发射光谱和氢化物发生,原子荧光光谱法对染料中锑进行了测试,发现酸性蓝BAW、还原红R 和还原黄G等染料样品中均含有锑,含量为0.025~0.303 yg/g。


根据国家标准委和卫生部联合发布的 《生活饮用水卫生标准》(GB5749-2006),锑元素含量应为5微克/升以下。此外,根据《地表水环境质量标准》中“集中式生活饮用水地表水源地特定项目标准限值》,锑含量也应低于5微克/升。


2017年盛泽镇印染企业锑排放管控方案出台!超标的印染厂立即停产



来源:纺织印染服装平台




合丽亚化工

专业专注 恒以创新

扫码关注我们

zyc@heliya.com.cn
021-52696509/52696501
上海合丽亚日化技术有限公司
关注我们 · 了解更多资讯!
————————
————————
—————
其他
—————
上海市闵行区光华路248号1号楼1603室
上海市闵行区光华路248号1号楼1605室
上海合丽亚精细化工有限公司
上海市闵行区光华路248号3号楼209室
上海合丽亚化工科技有限公司
上海市闵行区光华路248号3号楼208室
合丽亚化工研发中心 / 实验室
—————